advertisement

大多数の学校でICT環境整備が不十分…文科省が整備推進求める 2枚目の写真・画像

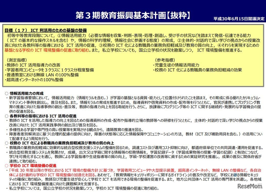
 文部科学省は2018年7月12日付で、各教育委員会委員長に対して、新学習指導要領実施に向けての学校のICT環境整備の推進について通知を出した。大多数の学校でICT環境の整備が目標水準を達成していないことから、学校のICT環境の整備や教員のICT活用指導力の向上を求めた。

教育ICT その他
第3期教育振興基本計画(抜粋)
画像出典:文部科学省 第3期教育振興基本計画(抜粋)

編集部おすすめの記事

特集

page top